Instance Verification Kit (IVK)
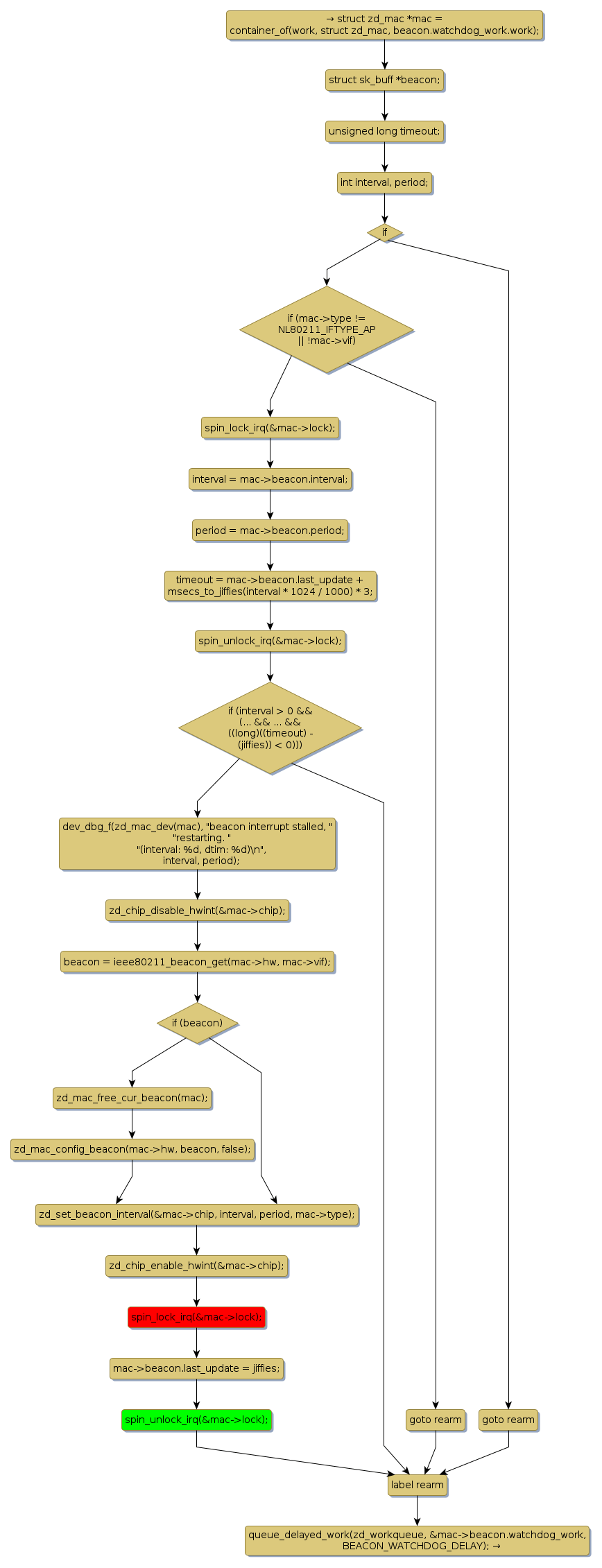
spin lock @ [39433+26+/linux-3.19-rc1/drivers/net/wireless/zd1211rw/zd_mac.c]
Instance Signature: lock
|
The Matching Pair Graph:
|
|
Function Name
|
Control Flow Graph (CFG)
|
Events Flow Graph (EFG)
|
Source Correspondence
|
|
beacon_watchdog_handler
|
|
|
[38383+23+/linux-3.19-rc1/drivers/net/wireless/zd1211rw/zd_mac.c]
|